加入收藏
首 页
首 页
走进龙子湖
新闻中心
政府信息公开
网上办事
互动交流
数据发布
首页
>
龙子湖区人民政府
>
财政专项资金
>
政策与标准
索
引
号:
LA1012061/202506-00004
信息分类:
政策与标准
发布机构:
龙子湖区残疾人联合会
发布日期:
2025-01-20 11:48
文 号:
蚌残联〔2025〕1号
有
效
性:
有效
成文日期:
2025-01-20
名 称:
蚌埠市残疾人联合会关于下达2025年中央财政残疾人事业发展补助资金预算的通知
关
键
词:
中央财政残疾人事业发展补助资金预算
索
引
号:
LA1012061/202506-00004
信息分类:
政策与标准
发布机构:
龙子湖区残疾人联合会
发布日期:
2025-01-20 11:48
名 称:
蚌埠市残疾人联合会关于下达2025年中央财政残疾人事业发展补助资金预算的通知
有
效
性:
有效
成文日期:
2025-01-20
文 号:
蚌残联〔2025〕1号
关
键
词:
中央财政残疾人事业发展补助资金预算
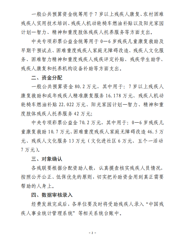
蚌埠市残疾人联合会关于下达2025年中央财政残疾人事业发展补助资金预算的通知
发布时间:2025-01-20 11:48
来源: 蚌埠市残疾人联合会
浏览量:
【字号:
大
中
小
】
打印
解读
扫一扫在手机打开当前页
智能问答
政务微博
政务微信
分享
关闭